yl6809永利(集团)有限公司官网
中文
|
English
|
首页
关于我们
yl6809永利简介
现任领导
使命愿景
组织架构
学历教育
通知公告
政策文件
常见问题
办事指南
资料下载
自学考试
通知公告
报考指南
考试计划
考试日程
2025年上半年考试日程
2024年下半年考试日程
2024年上半年考试日程
2023年下半年考试日程
2023年上半年考试日程
2022年下半年考试日程
2022年上半年考试日程
2021年下半年考试日程
2021年上半年考试日程
2020年下半年考试日程
2020年上半年考试日程
自考大纲
工程管理(专升本)(停考过渡专业)
动画(专升本)
机械制造与自动化(专科)(停考过渡专业)
机械设计制造及其自动化(专升本)(停考过渡专业)
金融学(专升本)
考生问答
资料下载
文件汇编
非学历教育
制度文件
办学公示
教育培训
联系方式
培训招生
培训动态
项目模块
制度文件
国际教育
ACCA项目
数字艺术
留学预科
招生动态
招生指南
招生简章
报名流程
招生热点
校外教学点
员工工作
学工动态
思想政治
规章制度
党建工作
员工之家
员工活动
通知通告
yl6809永利员工会直属分会章程
捐赠平台
资料下载
资料下载
学历教育
自学考试
教育培训
监督投诉
经理信箱
投诉建议
公司内网
非学历管理文档
首页
>
招生指南
>
招生热点
>
正文
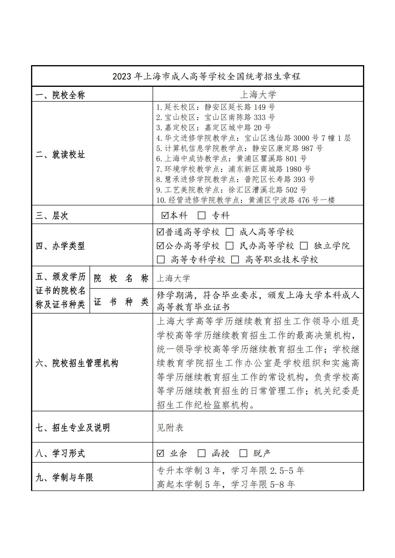
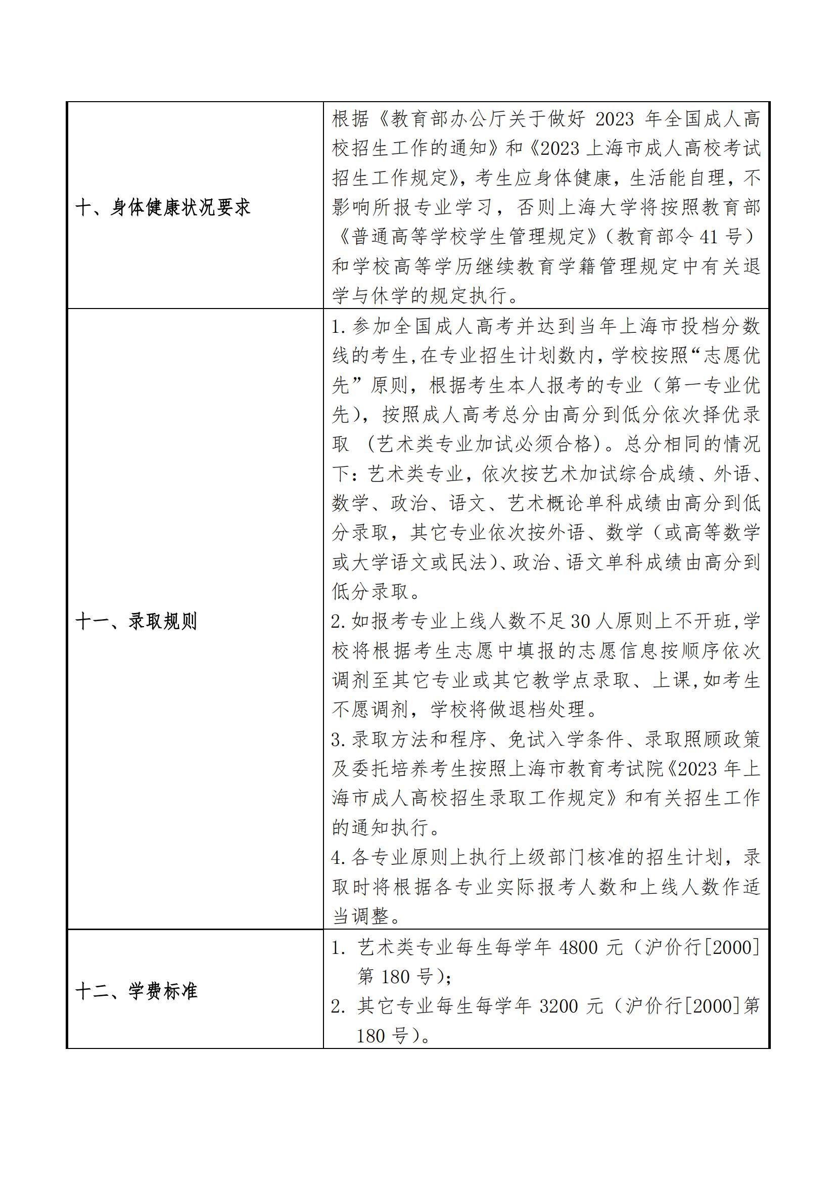
2023年yl6809永利高等学历继续教育招生章程
创建时间:
2023-09-01
汪玉兰
浏览次数:
上一条:
yl6809永利2023年成人高考网上报名开始啦
下一条:
yl6809永利校本部三校区2023年高等学历继续教育招生简介